3 8 Decoder Using Gates Logic Design Electronics Circuit Logic

3 8 Decoder Using Gates Logic Design Electronics Circuit Logic

4 16 Decoder Using Two 3 8 Decoders Circuit Logic Electronics Circuit

4 16 Decoder Using Two 3 8 Decoders Circuit Logic Electronics Circuit

74ls138 Decoder Pinout Features Circuit Datasheet In 2020 Electronic Parts Data Transmission Circuit

74ls138 Decoder Pinout Features Circuit Datasheet In 2020 Electronic Parts Data Transmission Circuit

3 Input Or Gate Truth Table Truth Gate Nand Gate

3 Input Or Gate Truth Table Truth Gate Nand Gate

Truth Table For Bcd To 7 Segment Display On Basys 3 Fpga Ripple Photos Seven Segment Display Segmentation Coding

Truth Table For Bcd To 7 Segment Display On Basys 3 Fpga Ripple Photos Seven Segment Display Segmentation Coding

Simple 3 8 Decoder Circuit Circuit Logic Electronics Circuit

Simple 3 8 Decoder Circuit Circuit Logic Electronics Circuit

Simple 3 8 Decoder Circuit Circuit Logic Electronics Circuit >

Introduction To Adc0804 Digital Circuit Electronics Circuit Circuit

Introduction To Adc0804 Digital Circuit Electronics Circuit Circuit

Pin On Circuit Diagram

Pin On Circuit Diagram

5 32 Decoder Circuit Circuit Logic Electronics Circuit

5 32 Decoder Circuit Circuit Logic Electronics Circuit

Pin Diagram Of Mt8870 Dtmf Decoder Pic Microcontroller Home Automation Electronics Projects

Pin Diagram Of Mt8870 Dtmf Decoder Pic Microcontroller Home Automation Electronics Projects

3 8 Decoder Circuit Circuit Circuit Diagram Digital Circuit

3 8 Decoder Circuit Circuit Circuit Diagram Digital Circuit

Pin On Electronic Circuit Diagrams

Pin On Electronic Circuit Diagrams

Automatic Curtain Opener And Closer Project Circuit Circuit Diagram Circuit Electronic Circuit Projects

Automatic Curtain Opener And Closer Project Circuit Circuit Diagram Circuit Electronic Circuit Projects

Ding Dong Sound Generator Door Bell Circuit Using 555 Timer Circuit Diagram Circuit Electronics Circuit

Ding Dong Sound Generator Door Bell Circuit Using 555 Timer Circuit Diagram Circuit Electronics Circuit

Pin On Electrical Electronics Concepts

Pin On Electrical Electronics Concepts

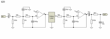
Digital Delay Unit For Surround Sound Reverb Echo 3 Surround Sound Digital The Unit

Digital Delay Unit For Surround Sound Reverb Echo 3 Surround Sound Digital The Unit

Half Adder And Full Adder Circuits Using Nand Gates Gate Full Circuit

Half Adder And Full Adder Circuits Using Nand Gates Gate Full Circuit

Times Tables Practice Worksheet Education Com Multiplication Problems Double Digit Addition Multiplication

Times Tables Practice Worksheet Education Com Multiplication Problems Double Digit Addition Multiplication

Gematria Learning The Value Of Numeration Numerology Calculation Numerology Numerology 1212

Gematria Learning The Value Of Numeration Numerology Calculation Numerology Numerology 1212

Binary Decoder Circuit Diagram Circuit Diagram Diagram Circuit Design

Binary Decoder Circuit Diagram Circuit Diagram Diagram Circuit Design

Related Image Electronics Projects Circuit Electronics Components

Related Image Electronics Projects Circuit Electronics Components

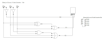
Binary To Excess 3 Code Converter 3 Bit

Binary To Excess 3 Code Converter 3 Bit

Combinational Logic Logic Electronic Engineering Computer Coding

Combinational Logic Logic Electronic Engineering Computer Coding

The Silicon Controlled Rectifier Scr Electrical Projects Textbook Electronics

The Silicon Controlled Rectifier Scr Electrical Projects Textbook Electronics

Https Encrypted Tbn0 Gstatic Com Images Q Tbn And9gctzqgrel4w5s4mg0ip2s48d4mpubxel1gsk64olqzwbldq52gle Usqp Cau

Https Encrypted Tbn0 Gstatic Com Images Q Tbn And9gctzqgrel4w5s4mg0ip2s48d4mpubxel1gsk64olqzwbldq52gle Usqp Cau

Pin On Elprocus

Pin On Elprocus

Binary To Gray Code Converter 3 Bit Coding Converter Binary

Binary To Gray Code Converter 3 Bit Coding Converter Binary

Pin On 8051 Tutorial Projects

Pin On 8051 Tutorial Projects

Imagem Por Geo Cr Em Electronica Leds Componentes Eletronicos

Imagem Por Geo Cr Em Electronica Leds Componentes Eletronicos

How To Use Relay In A Circuit Circuit Diagram Electronics Circuit Circuit

How To Use Relay In A Circuit Circuit Diagram Electronics Circuit Circuit

Pin On Guitar

Pin On Guitar

Numerology Alphabet Chart Pythagorean Numerology Chart Numerology Numerology Calculation

Numerology Alphabet Chart Pythagorean Numerology Chart Numerology Numerology Calculation

Digital Logic Gates Using Nand Gates Electronics Electrical Circuit Design Digital Good Tutorials

Digital Logic Gates Using Nand Gates Electronics Electrical Circuit Design Digital Good Tutorials

Pin On Zodiac

Pin On Zodiac

Solar Radiation Measurement Methods Using Pyrheliometer And Pyranometer Radiation Electromagnetic Radiation Earth Surface

Solar Radiation Measurement Methods Using Pyrheliometer And Pyranometer Radiation Electromagnetic Radiation Earth Surface

Find The Answers John 14 1 6 Kids Korner Biblewise Bible Lessons For Kids Bible Study For Kids Sunday School Lessons

Find The Answers John 14 1 6 Kids Korner Biblewise Bible Lessons For Kids Bible Study For Kids Sunday School Lessons

The Widow S Mite Word Search Puzzle Widows Mite Bible Word Searches Bible School Crafts

The Widow S Mite Word Search Puzzle Widows Mite Bible Word Searches Bible School Crafts

L Escala Numerica Math Humor Fun Math Math Tricks

L Escala Numerica Math Humor Fun Math Math Tricks

Pin On Electronic Projects

Pin On Electronic Projects

Pin On Tehnologie

Pin On Tehnologie

Simple Scr Based Application Circuits Circuit Projects Electronic Circuit Projects Circuit

Simple Scr Based Application Circuits Circuit Projects Electronic Circuit Projects Circuit

Pin On Mrmgate

Pin On Mrmgate

Birthchart Numerology Chart Numerology Spiritual Reading

Birthchart Numerology Chart Numerology Spiritual Reading

Http Www Zpag Net Electroniques English Op Amp Upperlower Limiter Circuit Usin Opamp Html Circuit Amplifier Guitar Effects

Http Www Zpag Net Electroniques English Op Amp Upperlower Limiter Circuit Usin Opamp Html Circuit Amplifier Guitar Effects

Apotelesma Eikonas Gia Numbers And Colors Numerology Numerology Chart Numerology Numerology Calculation

Apotelesma Eikonas Gia Numbers And Colors Numerology Numerology Chart Numerology Numerology Calculation

Voodoo Symbols And Their Meanings Bing Images Pequeno Tatuaje Geometrico Simbolos Esotericos Simbolos

Voodoo Symbols And Their Meanings Bing Images Pequeno Tatuaje Geometrico Simbolos Esotericos Simbolos

Decoding The Suits Of The Tarot In 2020 Tarot Meanings Tarot Tarot Learning

Decoding The Suits Of The Tarot In 2020 Tarot Meanings Tarot Tarot Learning

Homebrew Hbr2000 Home Brewing Ham Radio Circuit Diagram

Homebrew Hbr2000 Home Brewing Ham Radio Circuit Diagram

Answer Is In Brainteaser Lunafortun Com Answer Brainpower Brainteaser Brainteasers Chalangeyourself Challang Maths Puzzles Math Questions Brain Teasers

Answer Is In Brainteaser Lunafortun Com Answer Brainpower Brainteaser Brainteasers Chalangeyourself Challang Maths Puzzles Math Questions Brain Teasers

Https Encrypted Tbn0 Gstatic Com Images Q Tbn And9gctxm2ge0t 6m69yuyz9kmbktp6keqgnouhbrfgdyt0pdsmxb1mj Usqp Cau

Https Encrypted Tbn0 Gstatic Com Images Q Tbn And9gctxm2ge0t 6m69yuyz9kmbktp6keqgnouhbrfgdyt0pdsmxb1mj Usqp Cau

Source : pinterest.com